Instance Verification Kit (IVK)
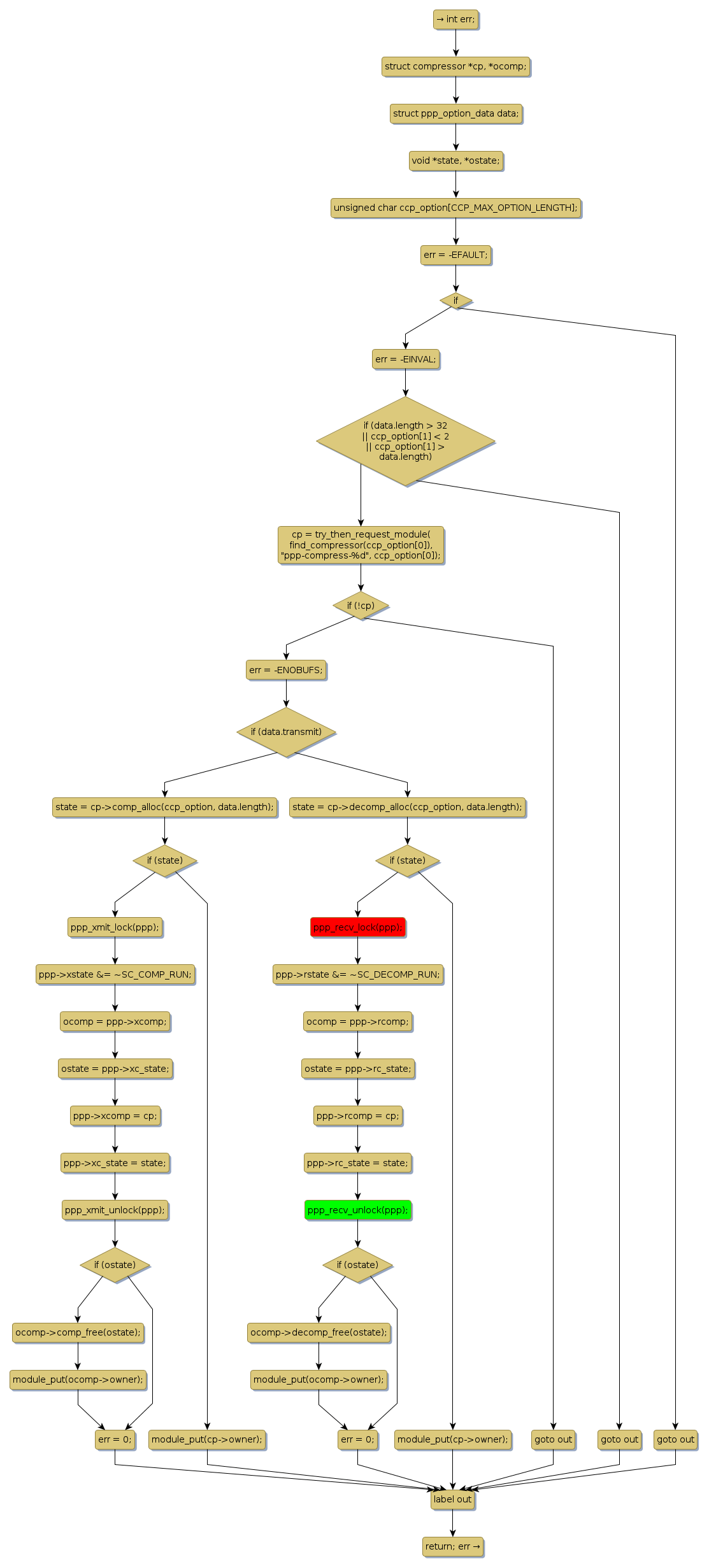
spin lock @ [58921+19+/linux-3.19-rc1/drivers/net/ppp/ppp_generic.c]
Instance Signature: rlock
|
The Matching Pair Graph:
|
|
Function Name
|
Control Flow Graph (CFG)
|
Events Flow Graph (EFG)
|
Source Correspondence
|
|
ppp_set_compress
|
|
|
[57762+16+/linux-3.19-rc1/drivers/net/ppp/ppp_generic.c]
|